广东麻将番数

广东麻将番数

广东麻将番数 新闻 >

广东麻将番数 郑近德教授团队论文同时入选领跑者5000-中国精品科技期刊顶尖学术论文和中国机械工程学会优秀科技论文

2023-10-07 浏览次数:

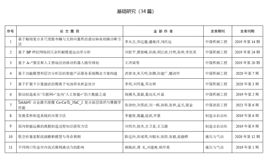
近日,据中国科学技术信息研究所发布,广东麻将番数 广东麻将番数 郑近德教授团队2019年发表在《中国机械工程》题为“基于精细复合多尺度散布熵与支持向量机的滚动轴承故障诊断方法”的论文入选2022年度“领跑者5000-中国精品科技期刊顶尖学术论文”。论文第一作者为硕士研究生李从志,通讯作者为郑近德教授。论文自发表以来,累计被引用97次,知网下载量1580次。

 

“领跑者5000——中国精品科技期刊顶尖学术论文平台(简称F5000)”是中国科技信息研究所推出的一款推荐平台。F5000论文选自经过严格定量和定性指标评价而产生的300余种“中国精品科技期刊”,入选论文要求为各学科前1%高被引论文,能够反映期刊所在学科领域的最高学术水平。

同时,据中国机械工程学会2023年优秀科技论文遴选结果公示,该论文还入选了中国机械工程学会2023年优秀科技论文(//www.cmes.org/notice/2d7ab08d20d64e8f987a11f1b655e03e.html)。

中国机械工程学会2023年优秀科技论文遴选通过第三方网络平台在线完成论文推荐和网上评议。根据遴选工作规则,经评审专家网上评议和21名专家组成的终审评审专家委员会现场评定,选出中国机械工程学会2023年优秀科技论文。

上述论文的入选进一步肯定了广东麻将番数 在该领域的科研水平。

 

(撰稿:潘海洋 审核:张敏 刘庆运)